根据学校研究生处开展研究生国家奖学金评选工作的相关通知精神,结合pg电子平台官方网站
学科发展实际情况,总结往年评选经验,现将pg电子平台官方网站
开展本学年评选国家奖学金工作修改如下(主要在科研计分办法),以鼓励同学们多出高质量科研成果。
一、pg电子平台
研究生国家奖学金评审委员会
组长:李少远
副组长:巩敦卫、生宁、刘名森
成员:专业教研室主任、导师代表、研究生辅导员、研究生代表
监督工作小组组长:李卉
监督工作小组成员:张伟、张典、雷静
二、评选范围
具有中华人民共和国国籍的、入学时人事档案已转到青岛科技大学的全日制脱产学习的二年级以上研究生均有申请资格,硕博连读研究生在注册为博士研究生后,按照博士研究生身份申请国家奖学金。单位委托培养的研究生不参与国家奖学金评审。
三、奖励金额
研究生国家奖学金由中央财政出资,用于奖励表彰品学兼优的全日制研究生。博士研究生国家奖学金奖励标准为每生3万元;硕士研究生国家奖学金奖励标准为每生2万元。
四、评选基本条件
(一)热爱社会主义祖国,拥护中国共产党的领导;
(二)遵守宪法和法律,遵守学校规章制度;
(三)诚实守信,学风严谨,道德品质优良;
(四)学习态度端正,成绩优异,必修课平均成绩85分以上或学业成绩排名在本专业10%之内,且所有修读课程未出现过不及格现象。
(五)科研成果突出,在本学科或相近学科领域发表高水平的学术论文至少一篇(要求以青岛科技大学pg电子平台
为第一单位,研究生为第一作者,其导师为通讯作者,其余无效)或在《青岛科技大学学科竞赛管理办法》所认定的国家级竞赛(A类、B类)中获得国家级三等奖及以上奖励;
(六)积极参与社会实践、科技创新、学术文化、志愿服务活动,表现优秀;
(七)研究生出现以下任一情况,不具备当年研究生国家奖学金评选资格:
1.评选学年违反国家法律、校纪校规受到纪律处分者;
2.评选学年有抄袭剽窃、弄虚作假等学术不端行为经查证属实的;
3.评选学年因个人原因学籍状态处于休学或其他保留学籍情况的;
4.硕士修读年限超过3年的;
5.当年毕业的研究生。
五、评选实施细则
pg电子平台
成立由院党政主要领导担任主任委员,各科主要负责人、研究生指导教师代表、行政管理人员代表和研究生代表担任委员的研究生国家奖学金评审委员会,一般不少于7人,负责pg电子平台
国家奖学金初步评审等工作。评审委员会成员在履行评审工作职责时遵循平等原则、回避原则、公正原则和保密原则。
为保证研究生国家奖学金获奖学生的质量,扩大研究生国家奖学金的影响力和激励引导作用,评审工作须经过公开答辩。评审应以研究生的道德品质和学习成绩为基本条件。对学术型研究生,评审标准应偏重考察其科研创新能力和体现创新能力的科研成果;对专业学位研究生,评审标准应偏重考察其专业实践能力和适应专业岗位的综合素质。
pg电子平台
评审委员会在确定获奖学生名单后,在pg电子平台
内进行不少于五个工作日的公示。公示无异议后,提交学校研究生国家奖学金评审领导小组进行审定,审定结果在全校范围内进行不少于五个工作日的公示。
评选按下列算法,取名次前者。
业务学习方面包括课程学习成绩和科研得分组成。总成绩排名由下列A+B+C的总分决定。
(1)成绩A(30%)
学习成绩为第一学年个人培养计划所学课程的课程考核成绩,取小数点后两位(四舍五入)。
(2)成绩B(50%)
科研量化分计算办法总和为B。该成绩的计算见“附件一”。
(2)成绩C(20%)
公开答辩分为评审小组各成员所打分数的平均分C(百分制打分),取小数点后两位(四舍五入)。

上述材料必须提供原始证明材料及复印件,并由导师签字,如发现作弊行为,收回所得、取消所有奖学金评选资格,并申报学校,建议按照学校相关规定从重处理。
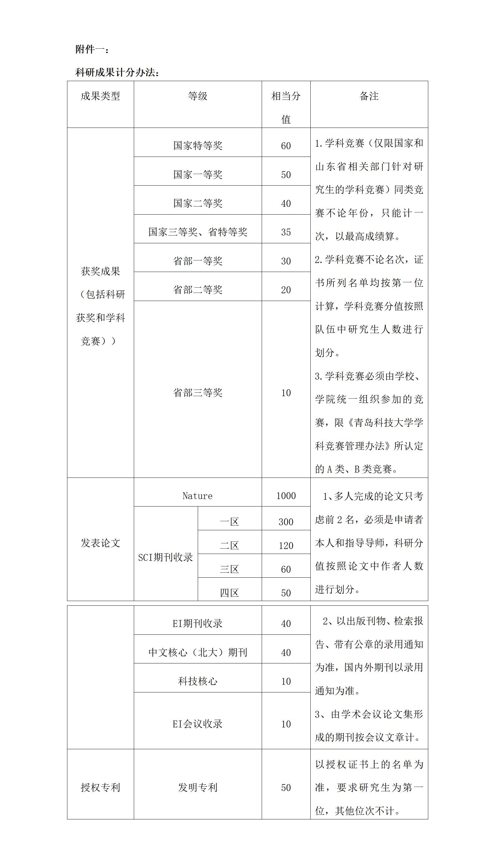
科研成果计分办法:
1、论文要求以青岛科技大学pg电子平台
为第一单位,研究生为第一作者,导师为通讯作者,其余无效。
2、对于已检索的SCI论文,量化分值按影响因子(If)计算:分值=基础分+10If;影响因子If采用学校图书馆数据库“中科院JCR分区”提供的数据,如只是录用未检索,则按对应基础分计。
3、同一成果多次申报(均需提交原件和复印件,并由pg电子平台
研究生奖学金评定委员会审核确定),只能按一次计,并以级别最高者为准。
4、pg电子平台
组织参加的竞赛,以官方网站公布竞赛结果为准。
5、按学校规定可以多次申报,但成果不得重复使用。对于已获得一次国家奖学金研究生的成果,只能提交上次评审时限之后的成果。
6、以上所有成果以青岛科技大学pg电子平台
为第一单位,其它不计分。